商志全,張乾坤,段文軍,范國臣,郭慶彬
(北京環境強度研究所,北京100076)
摘要:為了提高包裝糧碼垛的自動化程度及節約成本,筆者設計了一款基于PLC控制的包裝糧碼垛系統。該裝置采用機械手與天軌系統相結合的方法,使用齒輪齒條進行傳動,采用仿真分析與公式計算對天軌橫梁進行強度校核;控制系統采用PLC與制造執行系統(manufacturing execution system,MES)控制相結合的方法,采用Socket通信協議,運用了模塊化的編程原理。結果表明:該套系統可以實現全程無人化自動運行,驗證了系統的可行性。該套系統在食品包裝領域具有一定的實用性和推廣性。
關鍵詞:包裝機械;碼垛;天軌系統;PLC控制;制造執行系統(MES)
包裝好的糧食在出庫前需要在貨車內碼垛后再進行運輸,傳統碼垛主要依靠人工進行,這樣不僅效率低、勞動強度大,還會給碼垛工人帶來安全隱患[1-4]。隨著自動化技術的發展,碼垛機器人在包裝糧碼垛應用較為廣泛,但是當有多條輸送線時就需要多個機器人進行碼垛,這就大大增加了使用成本[5-7]。為了解決包裝糧在出庫時碼垛效率低、成本高、自動化程度低,以及碼垛工人安全等問題,筆者設計了一套基于PLC控制的包裝糧碼垛系統,該自動化系統集上位機制造執行系統(manufacturing execution system,MES)、PLC控制系統、天軌系統和碼垛機械手系統以及遠程通信技術于一體,不僅可以降低使用成本、提高工作效率,還可以實現遠程操控,以及全天無人值守,大大改善了碼垛工人的工作環境以及安全性[8-9]。另外,該套包裝糧碼垛系統采用天軌系統,可以節省安裝空間及降低成本[10-12]。
1結構組成
1.1系統總體結構設計
該套基于PLC控制的包裝糧碼垛系統主要應用于食品包裝領域。碼垛系統總體結構如圖1所示,系統主要包括輸送線系統、天軌系統、托盤定位系統以及碼垛機械手系統。其工作原理是:當O型輸送帶末端傳感器檢測到有箱子到位時,O型輸送帶停止運動,并且將箱子到位信號通過PLC傳輸到上位機MES系統中;上位機MES系統通過與數據庫存儲的信息進行比對,將碼垛指令發送到碼垛機械手PLC中,然后碼垛機械手系統執行上位機MES系統的指令移動到相應的輸送線上進行碼垛操作;當碼垛機械手完成一次碼垛操作后會將信號返回到上位機MES系統中,上位機MES系統將數據存儲到數據庫中;當上位機MES系統通過比對數據庫中的信息后發現托盤上的箱子已經裝滿,會自動呼叫裝載小車將托盤移走,并且自動呼叫小車將空托盤放回原位。該套系統實現了從裝箱到托盤運輸完全的自動化無人值守運行。
圖1 碼垛系統總體結構
1.2系統詳細結構設計
碼垛系統裝置三視圖如圖2所示。碼垛機械手通過機械手下部的吸盤將包裝箱吸緊,將包裝箱碼垛到托盤上,托盤通過自動引導車(automated guided vehicle,AGV)進行運輸,1個裝箱機械手可以同時對應多條輸送線和多個托盤。
圖2 碼垛系統三視圖
1.2.1天軌系統
天軌的動力系統由天軌橫移電機、天軌齒輪和天軌橫移齒條組成。在天軌左、右兩邊各有3個豎直導向輪和3個水平導向輪,豎直導向輪起到垂直方向的承重作用,水平導向輪在水平方向起到了定位導向的作用,通過調節水平導向輪的位置可以使碼垛機械手與天軌橫梁達到垂直狀態,從而保證碼垛機械手的定位精度。
1.2.2碼垛機械手系統
碼垛機械手共有4個自由度。第1個自由度為在天軌上做橫移運動;第2個自由度是由碼垛機械手前后移動電機、齒條以及齒輪共同完成的碼垛機械手前后移動;第3個自由度是由碼垛機械手升降電機通過齒輪齒條進行傳動,進而帶動碼垛機械手進行上下運動;第4個自由度是由碼垛機械手反轉電機、傳動軸以及聯軸器完成的碼垛機械手90°反轉,當需要在箱子底部進行噴碼時,需要使用該自由度將箱子反轉90°。在碼垛機械手的底部有8個真空吸盤,通過真空發生器為其提供吸力,將箱子吸起來。
1.2.3輸送線系統
輸送線系統通過電機、齒輪以及鏈條為其提供動力,然后通過輸送線傳動軸將動力進行傳遞。在輸送線傳動軸上有多個輸送線導輪,輸送線導輪隨著輸送線傳動軸一起轉動,然后輸送線導輪通過O型輸送帶帶動輸送線上的每一根輥道進行轉動,實現箱子在輸送線上的運動。
1.2.4托盤定位系統
托盤定位系統主要包括托盤支腿定位氣缸以及托盤定位傳感器。當托盤定位傳感器檢測到有托盤進入時,托盤支腿定位氣缸會自動的關閉,將托盤進行固定,避免托盤在裝箱時出現跑位現象;當收到托盤已經裝滿箱子的信號時,托盤定位氣缸會自動打開,等待自動引導小車將托盤拖走。
2強度校核
2.1天軌橫梁強度校核
在天軌系統運行時,其下面的質量部件包括碼垛機械手和箱子的重量會全部壓在天軌橫梁上,這就可能導致天軌的橫梁發生變形。當天軌的橫梁形變超過規定值時,天軌運行時會產生較大的震動,易損傷機械結構,并導致機械手定位不準確[13-14]。碼垛機械手系統天軌橫梁的撓度為:
(1)
式中: mj 為碼垛機械手各組成部分的質量,kg; m0 為橫梁自身質量,kg;Ed為天軌橫梁的彈性模量,GPa;Id為天軌橫梁截面慣性矩,m4;F為各部件總重量,N;B1為從動輪到天軌支撐點距離,m;B為天軌橫梁長度,m;g為重力加速度,g取9.81m/s2。
天軌橫梁自身的質量也會對天軌的撓度產生影響,其自身質量用均布質量為q1,則天軌自身質量對天軌橫梁撓度為:
(2)
式中,q1為天軌橫梁均布質量,kg/m。
天軌下端機械手在進行水平加速運動時會產生慣性力,進而對天軌橫梁產生力矩使其發生形變,其對天軌橫梁撓度為:
(3)
式中:aH為機械手水平加速度,m/s2;y0為橫梁質心縱坐標,m;yj為
碼垛機械手各組成部分質心縱坐標,m。碼垛機械手在加速上升或者下降時也會產生慣性力,進而使天軌產生形變,其對天軌橫梁撓度為:
(4)
式中,av為機械手升降加速度,m/s2。
根據撓度的疊加原理可以計算出天軌橫梁的總撓度為:
(5)
q1=220.34kg/m,天軌橫梁所使用的材料為Q235B,其彈性模量Ed=210GPa,B=3.500m,B1=0.625m,水平行走加速度和載貨臺升降加速度達到最大,載貨臺處于最高處,將各參數帶入式(1)—式(4),計算此時天軌橫梁的總撓度:
fd=1.86+0.05+1.23+0.04=3.18mm。
根據天軌碼垛運行技術條件,天軌橫梁水平彎曲[fd]=B/1000=3.50mm,而fd=3.18<[fd],滿足技術條件和實際使用要求。
2.2引拔強度仿真分析
引拔作為碼垛機械手的支撐橫梁,在碼垛機械手工作的時候會承受較大彎矩,如果承受彎矩較大會產生較大的形變,進而影響碼垛機械手的定位精度,所以需要通過仿真去分析其在滿載情況下的形變量。
在進行仿真時,首先賦予該結構件的材料為Q235鋼。然后再添加夾具,考慮到當其向前伸出最長時所受到的彎矩最大,并且其相關的連接件為滑塊結構,所以在4個滑塊上分別添加夾具。最后在引拔的最前端添加垂直向下的力,為了保證機械結構的安全可靠,其添加力的安全系數為1.5,所以添加的力為3000N。
引拔形變仿真如圖3所示。通過仿真分析可以看出,在引拔的前端發生的形變量最大為0.1518mm,其形變量可以很好地滿足使用的精度要求。引拔應力仿真如圖4所示,其所受到的最大應力為0.008MPa,只在滑塊與引拔連接處的前端有應力集中的現象,而Q235鋼的屈服應力為235.000MPa,最大應力遠遠小于該材料的屈服應力,所以該引拔可以滿足使用要求。
圖3引拔形變仿真
圖4引拔應力仿真
3碼垛控制系統設計
3.1硬件系統
碼垛系統在整個車間系統中屬于較為核心的設備,運行時間長,并且其運行環境會有粉塵、振動等因素,所以這就要求其控制核心有較高的可靠性以及故障恢復能力,從而保證整個系統長時間穩定地運行。綜合考慮上述因素,本設計的控制核心采用的是西門子PLC,其優點是環境適應性較強、可靠性高以及互換性好[15-16]??紤]到實際中所使用到的輸入輸出點位以及設備穩定性,選擇某品牌S7-1200型號的PLC,該PLC采用Socket通信協議與MES系統進行信號交互,然后通過數據以及邏輯的處理,對電磁閥、伺服驅動器等進行控制,同時將設備的實時狀態在觸摸屏顯示出來。
各條輸送線以及碼垛機械手均采用模塊化的控制思想,采用獨立的PLC以及觸摸屏進行控制,這樣可以減少程序之間的耦合性,降低控制器故障帶來的風險,便于故障復位。觸摸屏可以實時顯示各個自動化設備的運行狀態,并且可以對自動化設備的參數進行修改,可以更好地進行人機交互。碼垛機械手在天軌上運行,采用網線進行信號傳輸會使信號傳輸不穩定,在本設計中采用的是無線傳輸模塊SCALANCE,可以實現信號穩定的傳輸[17]。PLC控制系統硬件配置如圖5所示,主要包括PLC、伺服驅動器、觸摸屏、電磁閥、指示燈以及安全門鎖等。
圖5 PLC控制系統硬件配置
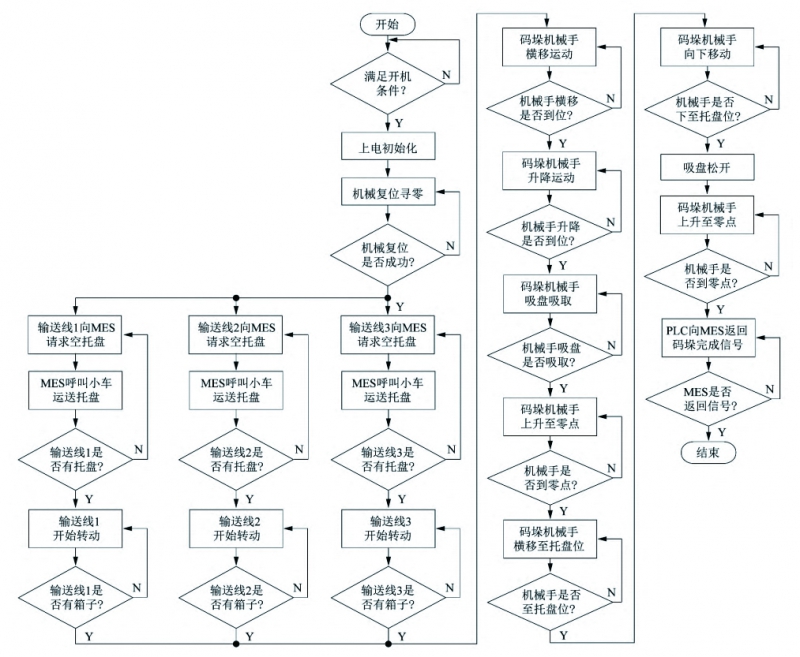
3.2控制程序流程
碼垛系統的主要控制是由PLC來實現的,其控制流程如圖6所示。首先對設備進行檢測,如果滿足開機條件則啟動PLC進行上電初始化,PLC上電初始化完成后開始對各個伺服電機進行尋零,使機械復位。當所有的機械準備完成后,PLC開始向MES請求空托盤,MES接收到信號后開始呼叫小車放置空托盤,當PLC檢測到有空托盤后,開始判斷輸送線上是否有箱子,當檢測到輸送線上有箱子時,MES系統會發送指令到碼垛機械手PLC中,然后碼垛機械手移動到相應輸送線的上方開始碼垛,碼垛機械手完成一次碼垛后會將碼垛完成指令回復到MES系統中,MES系統將數據存儲到相應的數據庫中。當托盤上的箱子已經裝滿,MES系統會自動呼叫小車將滿托盤拖走,再呼叫空托盤到原來的工位。
圖6控制程序流程圖
4結語
系統通過與MES系統相互配合,從上空托盤、碼垛到轉運滿托盤全部流程可以實現無人值守,極大地提高了包裝糧碼垛系統的自動化程度,降低了人力、物力的使用成本。碼垛機械手通過與天軌系統配合使用,其運行最高速度可以達到3m/s,提高了運行效率。另外可以通過改變天軌的長度,使一個碼垛機械手對應多條不同的包裝線,很好地解決了在碼垛過程中一條包裝線配備一個碼垛機器人的問題,這不僅節約了安裝空間,降低了安裝難度,還在很大程度上節約了使用成本。該設計已經應用于多個項目,通過在項目中的長期跟蹤與數據統計表明該基于PLC控制的包裝糧碼垛系統具有較高的推廣應用價值。
參考文獻
[1] 王韜越,單文桃,袁雯俊,等. 基于 PLC 控制的全自動碼垛裝置設計[J]. 物聯網技術,2023,13 ( 7) : 131 - 133. DOI: 10. 16667 /j.issn. 2095-1302. 2023. 07. 032.
[2] 呂棟騰,仝敏. 碼垛機器人運動學分析及仿真研究[J]. 計算技術·54· 輕工機械 Light Industry Machinery 2024 年第2 期與自動化,2023,42 ( 2) : 45 - 49. DOI: 10. 16339/j. cnki. jsjsyzdh.202302009.
[3] CHUANG Y J,CHANG H,SUN Y Y,et al. Stick-slip in hand guidance of palletizing robot as collaborative robot[J]. International Journal of Advanced Robotic Systems,2022,19( 5) : 35 - 38.
[4] 潘知瑤,費葉琦,馬竹樵,等. 碼垛機發展現狀及趨勢探究[J]. 機電工程技術,2022,51( 9) : 88 - 91.
[5] 梁升,黃禮安,黃俊. 基于 PLC 的六軸碼垛機器人設計[J]. 電動工具,2023( 3) :28 - 30. DOI: 10. 16629 /j. cnki. 1674-2796. 2023.03. 009.
[6] 張志偉,周躍忠,朱凌翔. 包裝糧裝車碼垛系統設計與應用[J]. 現代食品,2023,29( 7) : 6 - 8. DOI: 10. 16736 /j. cnki. cn41-1434 /ts.2023. 07. 002.
[7] 陳汕,李興和,譚澤華,等. 四自由度碼垛機器人設計及其應用[J]. 機電工程技術,2021,50( 3) : 164 - 166.
[8] SCHWEIER J,KLEIN L M,KIRSTEN H,et al. Productivity and cost analysis of tower yarder systems using the Koller 507 and the Valentini 400 in southwest Germany [J]. International Journal of Forest Engineering,2020( 2) : 3 - 5.
[9] 句秋月,賈志聞. 基于 KEBA 控制系統的碼垛工藝包開發研究[J]. 包裝與食品機械,2019,37( 6) : 59 - 62.
[10] GAO S P,SONG J L,GU L Z. Automatic melting-casting-palletizing production system for miniature batch /mass metal based on robot technology[J]. IOP Conference Series : Materials Science and Engineering,2020,790: 012153.
[11] 文恒,金洪吉. 煙箱碼垛控制系統設計[J]. 自動化技術與應用,2023,42 ( 3) : 33 - 35. DOI: 10. 20033 /j. 1003-7241. ( 2023 ) 03-0033-03.
[12] 鄭榮,張菁華,焦言兵. PLC 技術在電氣工程及其自動化控制中的應用實踐[J]. 光源與照明,2023( 2) : 222 - 224.
[13] 王躍. 一種碼垛機械手的設計及其計算[J]. 鍛壓裝備與制造技術,2022,57( 5) :31 - 35. DOI: 10. 16316 /j. issn. 1672-0121. 2022.05. 005.
[14] 田亞立,梁波,薛春蓮. 基于 PLC 與 MCGS 的硫銨碼垛控制系統的設計[J]. 電子制作,2022,30 ( 20) : 25 - 28. DOI: 10. 16589 /j.cnki. cn11-3571 /tn. 2022. 20. 003.
[15] 婁世起,熊旭,葉潘,等. 碼垛機器人在包裝行業的應用前景探討[J]. 中國包裝,2022,42( 7) : 22 - 26.
[16] 楊淑媛. 一種碼垛機器人的電氣控制系統設計[J]. 農機化研究,2023,45( 3) : 138- 142. DOI: 10. 13427 /j. cnki. njyi. 2023. 03.019.
[17] 馬仲能,吳志剛,馬志剛,等. 基于 PLC 的自動拆碼垛裝置設計與研究[J]. 無線互聯科技,2022,19( 9) : 71 - 73.