您當前的位置:首頁 >> 技術 >> 技術綜述 » 正文
塑料工業邁向數字時代的關鍵
  瀏覽次數:11410  發布時間:2021年01月26日 14:17:50
[導讀] EUROMAP在1964年建立,是歐洲塑料與橡膠機械協會,它的成員包括了全球范 圍40%的產量,它有大約1000名從事在塑料與橡膠設備的生產相關企業會員。
 ∣文/貝加萊工業自動化(中國)有限公司
 
 
圖1 ERUOMAP官方網站可以獲得相關規范文檔
圖1  EUROMAP  官方網站可以獲得相關規范文檔


1 什么是EUROMAP?
EUROMAP在1964年建立,是歐洲塑料與橡膠機械協會,它的成員包括了全球范 圍40%的產量,它有大約1000名從事在塑料與橡膠設備的生產相關企業會員。 

EUROMAP組織也同樣為塑料工業提供設備互聯互通的標準信息模型與接口,在 EUROMAP包含了大量針對塑料工業的連接標準: 
EUROMAP 67:注塑機與機械手連接 
EUROMAP 77:注塑機與集中式計算/MES間的連接 
EUROMAP 83:基本的EUROMAP OPC UA CS-通用類型的定義 
EUROMAP 82.1:注塑機和溫度控制設備連接 
EUROMAP 79:注塑機與機器人
EUROMAP 84:擠出機和MES的連接 
EUROMAP 82.1X:注塑機與其它外圍設備 
EUROMAP 85:吹瓶機與MES連接 
EUROMAP 90:能源 
以上均可在euromap.org網站獲得,包括其它早期的版本文檔。

2 EUROMAP實現從機器到工廠的信息交互規范

EUROMAP的標準由Euromap組織提供,圖2中顯示了在各個階段注塑機與輔機如 
機械手的連接過程,早期,定義的EUROMAP67基于信號的物理連接,而EUROMAP 77則定義了通過OPC UA標準的注塑機與機械、上位MES之間的數據交互,包括基于管理殼 
的數據交互。 

圖2最頂層即是指由注塑機、機器人、輔機與其它設備共同構成的智能工廠的架構,而這個與RAMI4.0架構中的管理殼(Administration Shell)相關,包括了業務層面的信息交互,當然,包括注塑機與輔機、注塑機與MES、工廠的協同,都可以通過OPC UA來實現統一規范與標準,因為在RAMI4.0架構中的管理殼通信也同樣采納OPC UA作為其標準。 

圖2 EUROMAP的設計結構

其中,對于EUROMAP 83則是基本的通用類型的定義,它是屬于OPC UA伴隨規范的形式出現,它是較新的標準發布,這預示著EUROMAP在未來的整個信息模型中均采用OPC UA作為統一的規范。 
這里,我們僅對幾個重要的規范簡要描述: 
1. EUROMAP 77-注塑機與MES之間的數據交互 
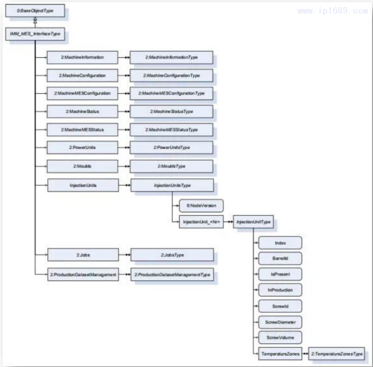
Euromap 77是最早采用采用OPC UA標準的信息模型,圖3是以OPC UA的信息模型 
架構對IMM-MES的接口類型進行定義的, 包括了諸多的信息對象:
● 機器信息 
● 機器配置 
● 機器-MES配置 
● 機器人狀態 
● 功率單元 
● 注射單元,在注射單元下又包含了螺桿、溫區等相關參數 
● 模具 
● 工作單 
● 生產數據集管理 
在EUROMAP 77中的各個對象類型中,圖3僅為數據對象的類型結構,在具體的 
每個對象中的數據又包括了數據子集,定義了瀏覽名,如表1對注射單元循環參數 
的定義。
圖3 Euromap 77的信息模型

表1中我們可以看到,注射單元相關的參數包括注射容量、液壓壓力、注射速度、注射容量、液壓壓力最大值、最小值、平均值、背壓、注射時間、注射起始位置等大量相關的參數。 

表1 EUROMAP 77注射單元循環參數類型定義

當然這些參數中,在最后一列被標注為M的為強制提供的參數,而0則是可選的,這個由用戶自行定義是否需要,機器制造商可以將其屬性配置為可讀即可。

2. EUROMAP 79-注塑機與機器人的交互
在EUROMAP 79中定義了注塑機與機器人如何進行交互,圖4即是一個比較直觀的表達來體現注塑機與機器人之間為了協同工作所需的信息。 
圖4 EUROMAP 79定義了注塑機和機器人的對話規范與標準

在這個結構中,機器人廠商和注塑機廠商若均遵循ERUOMAP 79的規范,那么,機器人可以與注塑機實現最佳的協同工作,而這個配置將會變得非常簡單。

3 OPC UA為邊緣計算提供便利
邊緣計算的興起主要是為了解決工廠中處于云與機器之間的時間粒度較高,但又沒有像機器同步控制的微秒級任務需求的“計算”,它與控制不同,控制解決周期性的信號調節任務,而計算則解決相關的任務調度、優化、策略性問題。 

諸如OEE、能源計量、本地的設備狀態監測、包括基于狀態的維護,以及在本地應用的品質如SPC統計過程分析,都可以將機器的不同數據匯集到產線一級的邊緣計算單元來進行處理。 

OPC UA成為了實現這些數據協同的關鍵,對于塑料工業而言,OPC UA將使得原有EUROMAP的規范統一架構,并與非塑料的如其他包裝、制藥類設備整體集成為智能工廠的數據統一架構。 

在塑料工業,我們可以通過邊緣計算架構來為End User提供數據呈現、匯集、分析的接口,包括以下功能設計:
(1)設計基于Web的數據呈現,可以任意的iPAD、iPhone、Andirod手機的訪問; 
(2)提供能源監測管理 
(3)質量數據的歸總,SPC數據匯集; 
(4)實時產線設備的OEE 
(5)訂單排產計劃 
(6)…… 
通過EUROMAP,塑料工業可以實現工業物聯網的數據集成,便于后續與云端的應用連接,實現長周期數據的優化、智能分析等。


圖5 貝加萊基于EUROMAP 構架塑料工業的邊緣計算架構